近日,北京大学关节病研究所林剑浩教授团队与清华大学医学院生物医学工程系杜亚楠教授团队合作,关于“间充质干细胞膜修饰靶向治疗部分软骨损伤”的原创性研究成果《Targeted cell therapy for partial-thickness cartilage defects using membrane modified mesenchymal stem cells by transglutaminase 2》(中文名《通过谷氨酰胺转胺酶2介导的间充质干细胞膜修饰实现部分软骨缺损的靶向细胞治疗》),于2021年在第十八届北京骨科年会上汇报,并发表于国际顶级期刊《Biomaterials》,该杂志2020年影响因子12.479。

根据关节软骨损伤的不同程度,软骨损伤可以被分为全层软骨损伤和部分软骨损伤。在现有的常用临床治疗手段中,微骨折术和自体软骨细胞移植术是治疗关节软骨损伤最具代表性的方式。然而,这些手段对于部分软骨损伤的针对性都相对不足,无论是在微骨折术还是自体软骨细胞移植术的操作流程中,都必须将损伤部位的全层关节软骨全部清除。而在部分软骨损伤时,深层软骨可能并没有受到严重损伤,甚至依然健康,这种情形下使用微骨折术或自体软骨细胞移植术进行治疗显然不是最优方案。
作为本身就拥有软骨分化潜能的多能干细胞,间充质干细胞(MSCs)不仅能直接作为种子细胞在局部发挥修复和治疗作用,还可以通过分泌功能来调节机体代谢及免疫,有机会在局部的软骨修复过程中发挥重要作用。同时,由于关节腔是一个相对密闭且容易进行注射治疗的空间,这使得通过关节腔注射MSCs治疗关节疾病更具优势。然而,仅仅通过注射增加MSCs在关节腔的浓度并不能解决MSCs在软骨基质表面难以定植的难题,这种定植困难正是当前被认为的部分软骨损伤不能自行愈合的主要原因。
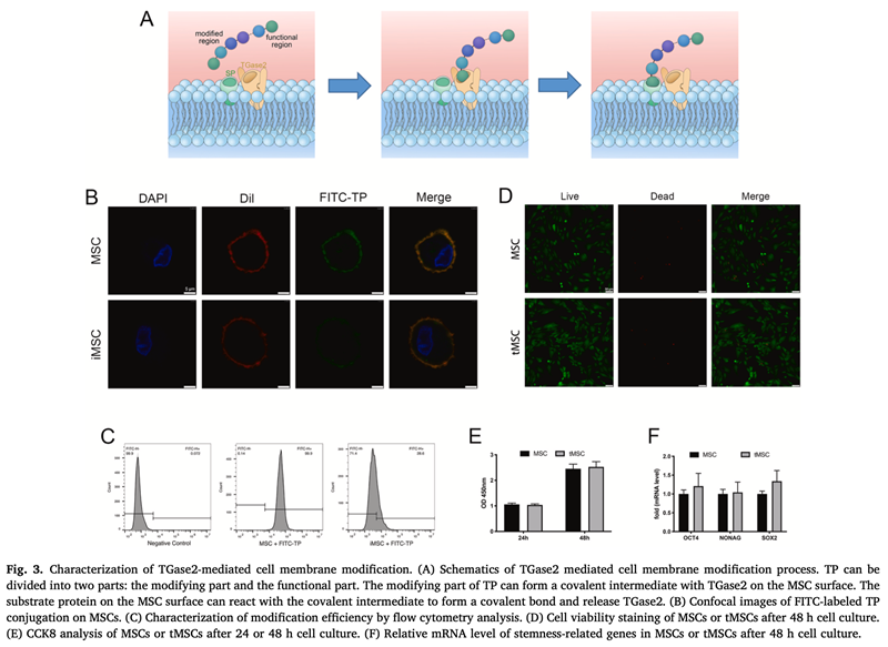
为了解决MSCs治疗部分软骨损伤的技术难点,林剑浩教授团队和杜亚楠教授团队合作,联合开发出一种针对MSCs细胞膜修饰技术,利用MSCs细胞膜上谷氨酰胺转胺酶2(TGase2)天然高表达的特点,将一种含有含有谷氨酰胺/赖氨酸残基的多肽共价修饰在MSCs表面。同时,林教授团队发现了部分软骨损伤区域与健康软骨区域在TGase2表达水平上的差异,并利用损伤区域TGase2高表达的特点,实现了膜修饰MSCs的对损伤区域的靶向定植。林剑浩教授在关节软骨损伤的治疗上具有丰富经验,明确了现有临床治疗方案的盲区,同时充分发挥杜亚楠教授团队在细胞膜工程领域的技术优势,开发出一种高度可行的MSCs靶向损伤软骨的工程手段,并最终取得了良好体内外软骨保护和治疗效果,为关节软骨损伤的微创治疗提出了新的方向。


在关节疾病微创治疗的大背景下,及国家自然科学基金面上项目和北京市科委科技计划重点项目等多项课题支撑下,从2015年开始,北京大学关节病研究所林剑浩教授团队以关节软骨损伤的微创治疗为切入点,与清华大学医学院生物医学工程系杜亚楠教授团队紧密合作,逐步开展MSCs及相关细胞载体治疗关节软骨损伤的基础研究及临床应用研究。
经过多年深耕,该团队在MSCs治疗软骨损伤和骨关节炎等领域处于国内开创性地位,填补了多个国内外MSCs及细胞载体的应用空白,达到国际领先水平。林剑浩教授团队共发表MSCs治疗软骨损伤和骨关节炎相关论文10余篇;获3项国家发明专利以及若干实用新型专利授权。团队的研究成果多次在TERMIS、SICOT、CAOS、COA等国内外高级别学术大会发言交流,获得学术界广泛赞誉。
此研究通讯作者为北京大学邢丹教授、清华大学杜亚楠教授和北京大学林剑浩教授,第一作者为北京大学李晖博士,共同作者为金宇虹博士、赵昱博士、李文静博士、何子豪博士、张庆熙博士、黄河溯源博士、林健静博士、陈宇杨博士。
点击查看原文:
附2021年度北京大学人民医院关节外科高级进修班招生通知
北京大学人民医院骨关节科是中国最早开展人工关节置换的临床中心,是中国关节外科技术的发源地。在经过冯传汉教授、吕厚山教授、林剑浩教授等几代人的不懈努力,现已发展成为领先国内、比肩国际的国家级重点学科及关节外科教学中心。
随着医、教、研水平的全面提高,现已发展成为以膝、髋关节疾病“全病程”管理为特色的综合性关节外科中心,开展了以教育、运动、细胞治疗、关节镜、截骨、单间室置换乃至全关节置换及翻修手术为特色的全病程关节外科诊疗技术。近年来,伴随着各项诊疗设备的完善、关节亚专业组的健全、全球领先新技术和国际新疗法的推广,本中心开展了3D打印、机器人、数字导航、VR虚拟现实等技术辅助下的关节外科手术。
北京大学人民医院骨关节科在开展日常诊疗工作的同时,更加重视骨科研究生教育及关节外科领域的国家级继续教育。自建科至今的30年里,为全国各级医疗机构培养关节科医师上千人,如今部分学员已经发展成为当今国内关节领域的行业精英。
为了更好地提高中国关节外科的临床诊疗水平以及为国内各地区培养关节外科领军人才,本中心的继续教育和进修机制也进行了相应的变革。在继续推进一年制、半年制等关节外科进修的基础上强化导师制管理及亚专业分组,特别针对亚专业技术开展集中手术训练,定期开展关节外科技术测评,对于进入高级别培养的人员,辅以临床思维、科研指导及人员管理等培养,目标是为原单位培养学科领域人才。
教学特点
丰富的继续教育内容与形式,多种线上及线下的学习班进修期间均可免费参与。建立骨关节病综合防治联盟暨进修医师联盟,设立关节外科大师讲坛,采用线下线上教育,不断加强进修医师联盟学术联系,目前联盟单位已达百余家。独特的进修医师联盟体系,暨骨关节病综合防治联盟体系,为合作单位提供共同学习进步的机会,完善患者远程会诊及转运模式。
细化多层次的继续教育管理与合作,平均每年度约40名进修医师,每周五读书报告会、教学查房、翻修病例讨论会,每位教授平均培训16学时(8次),2010年开始为约600名建立进修医师档案,授予北京大学进修结业证及北京大学关节病研究所结业证,以及进修医师联盟单位证书,赠送个人姓名定制手术器械。
丰富的临床学习机会,完整体验骨关节科规范化模块化病人管理模式,丰富的病人量及手术类型带来大量手术学习机会。同进修医师共同开展多项临床科研以及教育教学课题研究,合作发表大量文章。承担多项国家级继续教育项目,通过线下教育增强学科影响力。
2018获得北京大学人民医院优秀教学团队,2020年度林剑浩主任获得北京大学继续教育奖。平均每年度均可以获评1名优秀进修医师,院级优秀进修医师3-4名。
培养目标
1、获得针对关节疾病开展独立诊疗的能力;
2、掌握关节外科基础知识并具有熟练进行阶梯化诊疗能力;
3、完全掌握亚专业手术技术,并可以独立完成手术,如关节镜技术、截骨及单髁手术技术、全膝关节置换 PS 及CR手术技术等。
4、追踪并熟悉国际最新的关节外科新技术;
5、熟悉关节外科教学、科研、管理等方面的最近进展;
6、旨为国内关节领域培养区域内行业精英及学科带头人。
教学目标
1、专业理论培养目标:每周至少一次查房及教学课程,由本科室或相关领域专家进行小班授课,熟练掌握临床相关理论知识;
2、临床技能培养目标:熟练掌握关节外科手术临床技能,作为第一助手配合手术,并在高年资医师指导下,独立完成并熟练各亚专业手术;
3、科研及教学培养目标:在导师指导下掌握科研思路建立、数据收集、统计分析、文章撰写、 制作PPT课件等技能;参与小组教学活动,完成临床综述一篇。
招生细则
1、年龄:≤45岁优先;
2、性别不限;
3、学历:本科以上学历,硕士研究生及以上优先;
4、职称:主治医师工作经历3年及以上优先;
5、专业工作经历:关节外科工作经历至少2年以上;
6、参与或独立开展关节外科手术不少于100例者优先;
7、来自三级医院或二甲级医院者优先。
8、可申请春秋(2月或8月)两季长期进修(半年、一年或以上),5月份或11月份招收3个月短期进修。
报名及录取流程
1、在线填报(复制链接至电脑浏览器)或扫描下方二维码:https://www.wjx.cn/vj/maVrBCX.aspx

2、由教学小组开展远程面试
3、录取结果提交科室核心组讨论通过
4、报名材料准备:请参考:https://www.pkuph.edu.cn/wyjx.html 继教处下载报名表按照表格细则准备材料
5、联系人及电话微信:
继续教育处:010-88325961
网址:https://www.pkuph.edu.cn/wyjx.html
邮箱:rmyyjjb@sina.com
科室联系人:陈照宇老师
电话:18612928688
微信号:fffcloud
邮箱:czy41@live.com


让我们共同工作,共同进步!
收获知识,收获友谊,收获希望!
进修美好瞬间:












作者简介

杜亚楠,清华大学医学院生物医学工程系长聘教授,副系主任;清华大学-北京大学生命联合中心研究员。2015年获国家自然科学基金“优秀青年”项目资助,2017年获教育部“长江学者奖励计划”青年学者项目资助,2018年获北京自然科学基金“杰出青年”基金资助。发表高影响力SCI论文70余篇,研究成果发表在Nature Materials、Nature Communication,、PNAS、Biomaterials等期刊上。主持5项国家自然科学基金项目,1项干细胞国家重点研发计划子课题。

林剑浩,教授、主任医师、博士研究生导师,北京大学关节病研究所所长,北京大学人民医院骨关节科主任。北京市首批健康科普专家,北京市科委十大慢病(脊柱与关节领域)科技攻关领衔专家,国家卫健委大骨节病及氟骨症临床专家治疗组组长,国际骨关节炎研究协会(OARSI)执行委员,中华医学会骨科学分会膝关节工作委员会委员,中国老年学和老年医学学会脊柱关节疾病专业委员会副主任委员。发表高影响力SCI论文数十篇,研究成果发表在Lancet Rheumatology、Arthritis Rheumatology、Biomaterials、Acta Biomaterialia、Osteoarthritis and Cartilage等期刊上。主持3项国家自然科学基金项目及多项北京市市级科技基金项目。