脊柱外科手术常伴随出血风险。由于脊柱手术部位较深且毗邻脊髓神经,止血复杂且较难控制,不仅影响手术视野、降低手术操作的精准度,大量出血还会增加输血需求,引起输血相关并发症;此外,随着我国老龄化程度的不断加深,高龄患者多合并一些基础疾病,围手术期出血也增加术后相关并发症发生率;比如可引发硬膜外血肿压迫硬脊膜囊,导致神经功能障碍,严重时危及生命。
目前国内尚无脊柱外科围手术期出血防治的相关共识和指南。近年来,我国脊柱外科手术数量不断增加,止血方式也日趋多样,临床医师在如何评估患者的出血风险、术中选用何种止血方法、术后如何有效地防范出血等问题上存在困惑或争议。 鉴于此,由罗卓荆、吕国华教授牵头,组织了中国脊柱外科专家,根据国内外发表的文献资料和自身经验共同制定本共识,以期指导脊柱外科医师规范评估患者的出血风险、合理制定 止血方案、预防围手术期出血造成的严重后果。
1 术前出血风险评估及准备
1.1 术前出血风险评估
1.1.1 全身状况评估 询问病史是评估围手术期出血风险的重要环节之一。而实验室检查是评估出血风险的客观依据。此外,肥胖、多节段(>3个节段)手术、畸形矫正尤其是截骨矫正手术、肿瘤手术和严重创伤手术、以及月经期等也可能是造成围手术期出血风险增高的因素。 因此,对这部分患者应特别注意预防出血。
推荐意见:在实施手术前应仔细询问患者的用药史、身体状况、个人患病史和家族出血病史,详细信息包括:(1)用药史,近十年内是否服用过抗血小板药物或抗凝药物,如阿司匹林、肝素、非甾体类抗炎药物、氯吡格雷和华法林;(2)以往的出血经历,在手术、外伤或拔牙后是否有出血过多的情况、受了轻伤后是否容易青 肿、是否凝血异常等;(3)个人患病史,是否曾被诊断为糖尿病、肾功能衰竭、癌症、肝脏疾病、类风湿性关节炎、血液系统疾病、血小板异常、静脉血栓等;(4)家族出血病史,是否有易出血体质或患有血友病的直系亲属等。
推荐意见:对于可以择期手术的女性患者,应避开月经期。
推荐意见:在行脊柱外科手术前需行凝血相关的实验室检查,常规检查方法包括凝血酶原时间、活化部分凝血酶时间、血小板计数和出血时间。
1.1.2 局部状况评估 术前对患者手术区域的血管走形及周围脏器进行局部评估可最大限度地降低术中出血风险。术前可利用CT和MRI等影像学检查方法观察脊柱肿瘤血管分布、肿瘤供血动脉、髓神经根动脉和脊髓动脉走行及其起源的信息,从而指导手术入路方式、制定最佳的手术方案。
推荐意见:建议术前通过影像学检查评估手术区域的血管走形。 如上颈椎手术时,应术前做椎动脉的血管成像检查,及时发现 C2 椎动脉高跨畸形,降低术中损伤血管风险。
1.2 术前准备
术前做好充分的准备工作对降低术中出血风险具有重要意义。术前准备包括治疗原发病(如血小板减少症)、自体血回输、肿瘤靶血管栓塞、体位摆放、体温调节、停用抗凝药物等。
推荐意见:对于实验室结果检查异常者,原则上应先给予相应治疗,必要时请相关学科会诊,协助处理。
对于血小板计数<100×109/L 的患者,为避免因血小板过低引起致命性出血,应首先治疗原发疾病,可采取血小板输注、药物和脾切除等治疗方式;血小板减少症患者接受侵袭性操作时,将血小板计数维持在参考阈值以上可降低出血风险。
推荐意见:对于预期有输血需求的择期手术患者,如长节段脊柱侧凸手术,可在术前采集存储一部分自体全血,在术中或术后给患者回输,但需注意输血后需补充铁至正常水平。
推荐意见:对于计划行较大范围脊柱肿瘤切除术的患者,建议在术前对血供丰富的脊柱肿瘤行靶血管栓塞。
有研究报道,患者的术中体位与出血量相关。这是由于脊柱静脉系统无静脉瓣结构,俯卧时患者腹压增加,导致腔静脉压力增高,影响硬膜外静脉血回流,从而增加术中出血量。
推荐意见:取俯卧位手术时建议将患者的腹部悬空,避免腹压增高。
体温过低会损害血小板功能和凝血级联,导致凝血功能障碍、增加出血风险。围手术期患者体温的轻微降低(<1℃)会增加约 16%(4%~26%)的出血量,输血需求会增加约 22%(3%~37%)。
推荐意见:应注意患者在围手术期的保暖。
推荐意见:对于正在服用华法林或新型抗凝药物(如达比加群、利伐沙班和阿哌沙班)抗凝的患者,若血栓栓塞风险较低,且国际标准化比率(international normalized ratio,INR)≤1.4,建议在术前 5d 停药,无需桥接治疗,若术前1~2d复查INR未达标,可给予小剂量维生素 K(1~2mg),若血栓栓塞风险较高时,建议使用肝素制剂桥接治疗,肝素类制剂半衰期短,一般在术前12~24h停药即可。
2 术中止血
2.1 术中常见出血部位的止血
2.1.1 椎管内静脉丛出血 椎管内静脉丛破裂出血,是脊柱手术常见的出血情形。椎管狭窄导致的静脉丛血管壁变薄、迂曲,血管丛与椎管内结构粘连,都是术中操作造成静脉血管破裂出血的原因。在进行椎管内操作时,明亮的光照、清晰放大的视野、精细的钝性分离和预先妥当地处置静脉丛血管是预防术中出血的良好措施。
推荐意见:若术中发生椎管内出血,应首先明确出血的原因和位置。棉片压迫和负压吸引能有效帮助确定出血点。椎管内较粗静脉丛破裂出血,可用双极电凝灼烧止血;椎管内弥漫出血可用棉片压迫止血,还可用流体明胶、止血纱布/纤维、明胶海绵等止血材料辅助止血。
2.1.2 脊椎骨创面出血 在椎板、椎体切除或脊椎截骨、植骨床的去皮质等过程中容易引起骨创面出血,尤其是骨质疏松患者骨面出血比较严重。
推荐意见:骨创面出血、骨滋养血管出血、椎弓根螺钉钉道出血可用骨蜡止血,但过量使用骨蜡可能会影响骨愈合,手术结束时应去除多余的骨蜡。脊椎截骨面闭合后仍有较明显出血时,可用明胶海绵填塞或用流体明胶止血。
2.1.3 脊柱肿瘤切除的出血 脊柱肿瘤常与周围重要脏器及大血管粘连,肿瘤切除过程中的出血主要来源于肿瘤的滋养血管和椎管内静脉丛,术中出血较急,且量较大。
推荐意见:对于富血供的脊柱肿瘤,术前的靶血管定位和彻底栓塞可有效减少术中出血。术中合理的控制性降压技术也可降低出血量。对于节段血管分支的出血,可使用双极电凝或结扎止血。在肿瘤切除后,可综合使用双极电凝和止血纱布等止血材料对创面进行充分止血。
2.1.4 通道或内镜下出血 通道或内镜由于操作空间局限,少量出血即可覆盖视野,影响手术的精细操作。
推荐意见:建立工作通道时软组织出血,可旋转工作套管压迫软组织进行止血。 椎管内操作时静脉丛出血,可用电凝进行止血,若出血难以通过射频电凝控制,可加大水压,也可使用流体明胶辅助止血。关节突打磨成形时骨面渗血,可用射频电凝止血。
2.1.5 相邻重要血管出血 脊柱手术中,手术操作创面可能毗邻重要大血管、节段血管,手术过程中显露、手术器械的牵拉、肿瘤侵犯粘连等原因都可能造成重要血管的意外损伤。手术医师应充分熟悉手术入路以及重要血管和周围结构解剖关系。
推荐意见:在手术显露时,可以预先分离、结扎处理责任节段血管以控制出血。术中一旦发生血管损伤、血管断裂回缩入肌层内,难以寻找到出血点,可使用止血材料局部填塞止血。若出血量巨大,应立即采用局部加压填塞暂时控制出血,待患者全身情况稳定后,再视损伤情况进行相应处理。
当大血管发生损伤,如颈椎手术损伤椎动脉,腰椎前路手术损伤腹主动脉、腔静脉、髂动静脉等,而局部压迫填塞的方法不能有效控制出血时,需要请血管外科医师会诊,并对损伤血管进行修补。
若患者术中出现凝血因子减少伴明显手术创面渗血时,应输注新鲜冷冻血浆、冷沉淀或相应凝血因子,若术中失血导致血容量减少,可输注晶体液和(或)人工胶体液维持血容量,必要时输注血液制品。
2.2 术中常用的止血方法
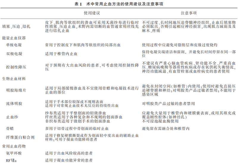
脊柱手术操作日趋复杂,传统的压迫、结扎、缝扎、填塞等基本止血外科手术操作仍然非常重要,各类新 型止血技术、器材的不断更新发展又给临床提供了越来越多的选择。脊柱外科医生应充分熟悉各种止血方法的适用场景、注意事项及操作要点(表1),综合使用,以达到最佳止血效果。

2.2.1 能量止血仪器 单极电凝是利用高温(300℃)将局部组织烧焦来封闭出血点一种止血技术,相比传统的止血方法更方便快捷,但对组织损伤较大,伤口易脂肪液化,不利于术后切口的愈合。 双极电凝止血是一种依赖射频能量封闭出血点的止血方法,生理盐水的使用可防止组织温度超过100℃,有效减少出血点周围组织的损伤程度。荟萃分析的结果表明,双极电凝在减少术中出血量的方面优于单级电凝。但在应用双极电凝时应保持电凝尖端清洁和湿润,并避免长时间停留在同一部位,以免电凝过度损伤组织或造成镊尖与血
管壁的粘连。
2.2.2 控制性降压 控制性降压是利用药物或麻醉技术使患者的收缩压降至80~90mmHg 或平均动脉压降至 50~65mmHg(平均动脉压比基础值降低 30%)、通过降低血管压力达到减少切口渗血出血目的的技术。常用于控制性降压的药物包括麻醉药(如丙泊酚、异氟烷)、镇痛药(如右美托咪定)、血管活性药物(如硝酸甘油、硝普钠)和 β-受体阻滞药(如艾司洛尔)。 控制性降压技术的安全性和有效性主要在儿童脊柱侧凸手术中得到验证,外科医生也常在成人脊柱创伤和退行性脊柱疾病以及畸形手术中使用控制性降压。
2.2.3 生物止血材料 脊柱手术时,常会碰到常规外科操作仍然难以有效止血的情况,如手术部位较深(椎管内)的出血、广泛的弥漫性渗血等。手术医师可选用止血材料来实现止血。临床常用的止血材料包括明胶海绵片、流体明胶、止血纱、骨蜡等。
明胶海绵和流体明胶均是通过提供物理支架使血小板聚集、形成血凝块,从而达到止血目的。流体明胶的流动形态使其能够到达明胶海绵难以触及的深部腔隙,止血更方便快捷,效果更好。多项研究报道,流体明胶可显著减少手术过程中的出血量和术后引流量,还可缩短手术时间和住院天数、降低引流管放置率。止血纱按形态可分为纱布、纤丝和非织布三类,其作用机理是通过提供物理支架使血小板黏附和聚集、加速凝血级联来达到生理性止血目的。再生氧化纤维素是对再生纤维进行可控氧化而制成的一种无菌可吸收止血纱,其中纤丝状的氧化再生纤维素可分层易塑形,适用于各种复杂和不规则创面的持续性渗血。
骨蜡是由蜂蜡和凡士林组成的一种不可吸收的止血材料,主要通过封堵和填充出血的骨创面来发挥止血作用。但骨蜡涂抹骨创面后,易影响创面处骨组织融合。
纤维蛋白粘合剂的主要成分为纤维蛋白原和凝血酶,通过模拟机体凝血途径的最后阶段并形成稳定的纤维蛋白凝块来达到止血目的。此外,在脊柱外科手术中,还可使用纤维蛋白粘合剂封闭破裂的硬脊膜、减少脑脊液渗漏的发生率并减轻渗漏程度。
2.2.4 常用止血药物 抗纤维蛋白溶解药物,如氨甲环酸(tranexamic acid,TXA),主要通过抑制或延缓纤溶酶对血凝块的降解来达到止血目的。 近期国内专家已对脊柱外科围手术期TXA的应用方法达成共识,该共识分别就TXA的给药方式、应用剂量和应用时机给出了推荐建议,可供临床医师们参考。对于高出血风险患者,本共识建议使用TXA预防围手术期出血。
重组活化因子Ⅶ(recombinant activated factor Ⅶa,RFⅦa)被广泛用于预防或治疗先天性和获得性血友病患者的出血。一项多中心双盲RCT研究显示,相比安慰剂组,给予RFⅦa治疗的患者,其出血量和输血量均显著减少。
3 术后出血防治
硬膜外血肿是脊柱手术少见但非常严重的并发症,术后术区持续出血和引流不畅是发生症状性硬膜外血肿的主要原因。其初始症状主要表现为切口周围疼痛和(或)神经支配区域疼痛,血肿可导致脊髓或神经根受压,从而引起神经系统相关并发症,如大小便失禁、运动和感觉丧失。如果不及时治疗,患者可能会出现不可逆的神经并发症甚至死亡。切口引流可以减少切口血肿和体液渗出风险,减少包括感染和神经损伤在内的严重并发症的发生。
推荐意见:脊柱外科医师应根据具体的手术类型和术中情况来决定是否安放引流管。本共识建议在开放式手术中应常规放置引流管,微创手术酌情使用。
静脉血栓栓塞是脊柱外科手术后不可忽视的并发症之一,如何在降低出血风险的同时预防静脉血栓栓塞至关重要。脊柱外科手术后预防静脉血栓栓塞的措施主要包括基本预防(如适度补液、早期活动)、物理预防(如足底静脉泵、间歇充气加压装置及梯度压力弹力袜)和药物预防(如普通肝素、低分子肝素、磺达肝癸 钠),制定VTE的预防方案时,临床医师不仅要权衡患者的出血风险与VTE风险,还应注意每种预防措施具有不同使用方法和禁忌证。
推荐意见:对于低中危(Caprini 评分≤2)患者,若无出血风险,一般推荐基本预防或物理预防,若有出血风险,建议采用基本预防;对于高危或极高危(Caprini 评分≥3)患者,若无出血风险,一般推荐药物预防和(或)物理预防,若有出血风险,一般推荐物理预防,待出血风险降低时,可根据具体情况启用药物预防。 此外,对于存在抗凝禁忌的高危或极高危患者,可考虑使用下腔静脉滤器置入。
术后需密切监测患者的症状和体征,严密观察患者的神经功能状态和切口引流情况,硬膜外血肿的早期发现和处置是恢复神经功能的关键,临床医师必须充分认识硬膜外血肿的典型临床表现,以便及时采取正确的治疗措施。
推荐意见:脊柱手术后应该持续观察患者肢体的感觉和运动情况,如术后逐渐出现神经损害加重的症状和体征,应及时做手术部位的超声、核磁共振检查,判断是否出现椎管内血肿,如确定是椎管内血肿造成的神经损害,应及时进行切口的探查和血肿清除;如患者术后短时间内出现严重的神经损伤并发症,且进展较快,可直接进行切口探查,及时清除椎管内血肿,避免造成严重不可逆的后果。
4 小结
随着脊柱手术数量的增加和普及,围手术期的出血防治已越来越引起脊柱外科医生的关注。脊柱手术出血的防治涉及术前的充分评估和准备,术中的精准操作和合理综合使用各种止血技术,术后的仔细观察和及时处理。本共识是集国内数十位一线脊柱外科专家的丰富临床经验,结合循证医学证据制定,旨在规范脊柱外科手术止血的相关临床操作和路径,帮助脊柱外科医生更好地正确处理脊柱手术出血,减少并发症,有助于脊柱手术患者的快速康复。随着脊柱外科技术的不断发展,将来可能还会出现新的脊柱手术出血情况,我们将与大家共同面对,继续分享经验,使脊柱围手术期出血防治的共识日臻完善。
参与制定本共识的专家(按照姓氏拼音排序):
陈 亮(苏州大学附属第一医院)
陈雄生(上海长征医院)
丁文元(河北医科大学第三医院)
方向前(浙江大学医学院附属邵逸夫医院)
高延征(河南省人民医院)
邝 磊(中南大学湘雅二医院)
李长青(陆军军医大学第二附属医院)
李 锋(华中科技大学同济医学院附属同济医院)
李 雷(中国医科大学附属盛京医院)
李危石(北京大学第三医院)
李中实(中日友好医院)
梁 伟(第四军医大学西京医院)
梁 裕(上海交通大学医学院附属瑞金医院)
林海滨(莆田学院附属医院)
刘 浩(四川大学华西医院)
刘 军(北部战区总医院)
罗卓荆(第四军医大学西京医院)
吕国华(中南大学湘雅二医院)
戎利民(中山大学附属第三医院)
沈慧勇(中山大学附属第八医院)
舒 钧(昆明医科大学第二附属医院)
王 冰(中南大学湘雅二医院)
王向阳(温州医科大学附属第二医院)
徐宝山(天津医院)
闫景龙(哈尔滨医科大学附属第二医院)
殷国勇(江苏省人民医院)
张文志(中国科学技术大学附属第一医院)
张忠民(南方医科大学南方医院)
仉建国(北京协和医院)
郑燕平(山东大学齐鲁医院)
朱泽章(南京鼓楼医院)
参考文献:略