武汉新冠病毒肺炎疫情来袭,全国上下医疗从业者都全力投入到疫情防控狙击战当中。北京大学第一医院当仁不让,迅速组织和疫情相关的学术组第一时间奔赴一线鏖战疫情。
骨科脊柱学术组虽然作为非疫情直接相关学术组,在响应国家号召减少人员聚集,减少不必要的医院交叉感染风险的同时,贯彻国家卫生健康委办公厅《关于加强疫情期间医疗服务管理,满足群众基本就医需求》通知的指示精神,实时掌握出院患者当前康复情况,强化患者出院管理。骨科在加强精细化管理基础上,重视感染防控相关规章制度,希望借助“互联网+远程医疗服务”的优势作用来加强宣传,取得群众的配合支持,引导患者合理就医等防控要求,帮助患者加快康复。
疫情牵动人心,面对国家疫情攻坚战的关键时期,北京大学第一医院骨科响应国家号召。李淳德教授团队在暂停门诊期间,充分发挥专业学科能动性,在多年对骨科、人工智能、大数据、互联网医疗等前沿领域的研究成果之上,与北大骨科长期人工智能医疗合作单位组成线上医疗—人工智能项目组,各自分工,充分发挥各自特长,由北大骨科脊柱组提供专业医学知识指导,合作单位提供专业的AI技术能力,一道联合开发设计具备科学性、完整性、连续性要素的人工智能AI(Artificial Intelligence)脊柱手术患者出院随访管理系统,以AI虚拟医疗助手的方式在患者出院后长期连续跟踪随访。
脊柱外科随访系统将脊柱学科知识与计算机前沿领域知识如:深度学习、语音识别(ASR)、口语理解(SLU)、对话管理(DM)、自然语言生成(NLG)、大数据(big data)、知识图谱(KG)等,成功具备多种对话技术模块协同运作、快速识别患者对话表达语义、精准判断患者意图、海量对话数据提炼、总结、分析等多种能力。
目前脊柱外科随访系统已在北大骨科持续运行。截止目前为止,已累计完成121名颈椎患者、98名胸椎患者、301余名腰椎患者,共计520余例脊柱外科患者随访,随访联通率达92.2%,随访信息采集率达92.8%,平均通话时长380秒。随访结果的信息采集完整度和准确性都非常的高,包括伤口、疼痛、生活、工作、心理的变化情况,并对回收数据进行详细分析,将脊柱外科医护人员从简单重复耗时的工作中解放出来,更多聚焦于疾病治疗方案的制定和随访后数据的分析及处理。
通过脊柱外科与计算机跨领域知识融合后随访系统能够具备以下特点:
1.针对特定人群的交互设计:
单纯图文随访模式,例如微信等平台往往需要患者熟练使用电子产品,但对于骨科出院患者尤其是老年患者往往非常不便,结果导致随访的医从性、有效性难以达标。脊柱外科的语音随访模式,设置好的随访脚本和互动场景,并以始终一致亲和的表达与患者进行高效、快捷的互动,精准收集患者的康复数据。
2.随访系统知识全面和个性化设计:
1)脚本设计科学性:在国际JOA、ODI、VAS等骨科随访标准基础上结合北大随访标准涵盖颈椎、胸椎、腰椎患者出院后恢复场景如:伤口疼痛、生活恢复、工作能力恢复等。
2)脚本设计完整性:考虑患者反馈其他随访内容场景,在随访结尾设置开放性问题,收集患者完整随访内容。

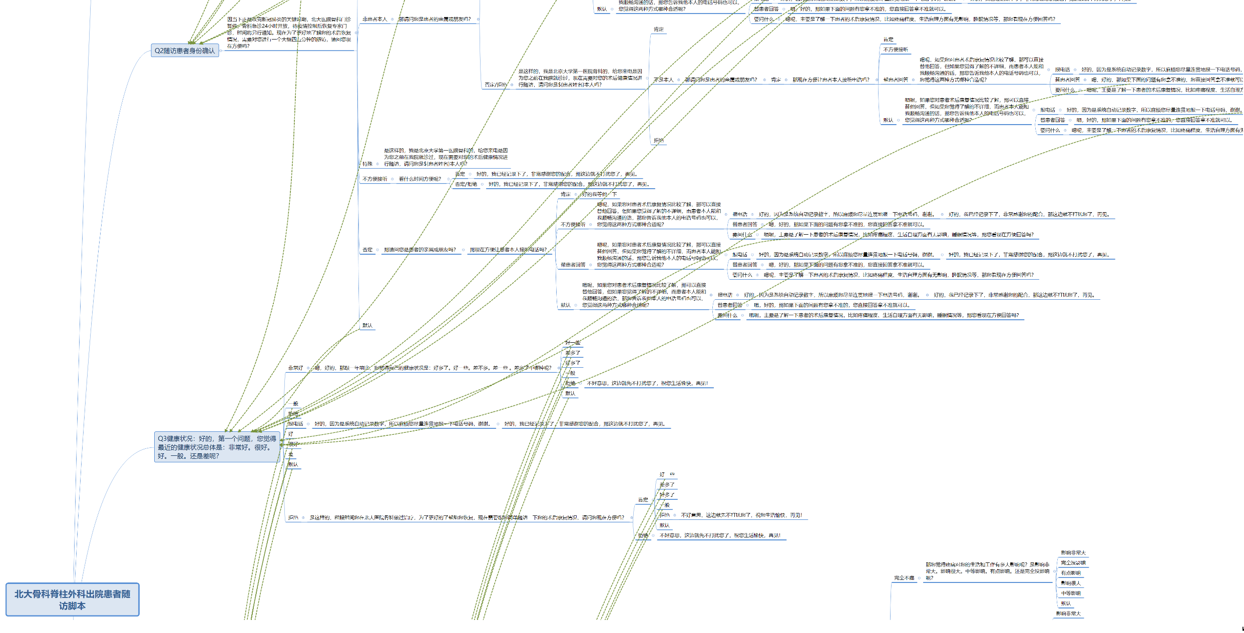
图1.随访系统脚本部分截图
3)随访脚本调整的及时性:针对随访过程中出现患者患者咨询其他医疗康复问题及时进行脚本调整。
4)随访脚本设计充分考虑患者实际生活场景中,如:患者留下的手机可能为患者亲属、患者当下吃饭不方便随访,系统能够自动记录信息,选择适当时间二次随访,保障随访的智能化;在随访同时保证患者的高满意度。
3.随访系统工作的高效及智能化:
1)系统成长性:脊柱随访系统具备成长及学习能力,一方面能够不断提升患者语言的识别,另一方面能够根据实际患者随访反馈情况,结合专业脊柱学知识进行快速调整,保证系统在随访工作中长期有效的可用性。
2)系统高效性:随访系统能够无休、高效在患者休息以外时间实时随访,高效快速完成随访工作。
3)系统智能性:脊柱随访系统建设成功后,医护团队只能上传具体需要随访的患者数据,无需后续任何操作,交由随访系统批量化、自动化、个性化对意者进行随访,自动采集患答案,并实时将患者语音信息转化成结构化文本数据,方便医护人员快速统计得出随访结论。

图2.随访系统智能识别患者随访场景
4.随访结果的多样性和完整性:
1)运用人工智能、大数据技术对患者随访结果数据就行分析和调整,快速帮助医护人员筛选出恢复较差患者。
2)随访结果数据可视化程度较高,随访结果数据既包含结构化的患者康复结果数据,又有详细记录对应结果的描述,满足不同医生需求。不具备相关计算机知识的医护人员能够上手即用,无需二次分析。

图3.随访结果结构文字数据图示例

图4.随访结果分值数据图示例
3)机器随访能够定时自动化执行随访,保障结果数据的连续性和完整性。
临床随访工作是医院临床治疗不可或缺的一个环节,随访不仅是医生管理患者的方式,也是患者将疾病用治愈、康复情况回馈给医生的重要途径。脊柱外科智能随访系统,可以有效解决随访质量不高、患者数据不连续、疾病康复难、医护人员工作量大等问题,且系统生成的海量结构化数据不仅可以为医生提供最直观的临床医疗信息,也能形成全生命周期的健康管理与服务,即能让非常紧缺的医护人员能够更多的投入到对广大危重症患者的治疗当中,从另一个角度极大的节省了宝贵的医疗资源。
在本次随访应用中充分体现了李教授团队对骨科智能医疗的深刻理解与丰富的实战经验,更体现北大骨科学系,不畏艰难,逆流而上的优良传统与品质。“天行健,君子以自强不息;地势坤,君子以厚德载物。”未来李淳德教授团队也将继续努力,为中国骨科事业的创新与发展上下求索,共筑健康中国。
作者简介

漆龙涛
北京大学第一医院骨科主治医师,2015年于北京大学医学部获得外科学专业博士学位,研究方向为人工智能与脊柱常见病诊疗的结合、脊柱侧弯等。
工作期间参与《牛津骨科学》等骨科著作的翻译工作,参与或主持科研项目4项。

李淳德
北京大学第一医院骨科主任医师、教授、博士生导师、骨科主任。
擅长脊柱退行性疾患、脊柱脊髓损伤、脊柱畸形的矫形等骨科复杂疑难疾病的外科治疗。
担任SICOT国际骨科协会成员、AOSPINE ASIA PACIFIC 成员、中华医学会骨科学会委员、北京医学会骨科学分会副主任委员、中华医学会骨科学分会脊柱外科学组委员、北京医学会骨科学分会脊柱学组副组长、中国医师协会骨科医师分会常务委员、中国医师协会骨科医师分会脊柱工作委员会委员、中国医师协会骨科医师分会脊柱工作委员会胸腰椎工作组委员、中国医师协会骨科医师分会脊柱畸形工作组委员、中国康复医学会脊柱脊髓专业委员会常务委员。
《中华外科杂志》编委、《中国矫形外科杂志》编委、《中国骨与关节杂志》常务编委、《医学参考报骨科频道》常务编委、《中华医学杂志》审稿编委、《SPINE杂志》中文版编委、《中国脊柱畸形杂志》常务编委、《中国脊柱脊髓杂志》编委。