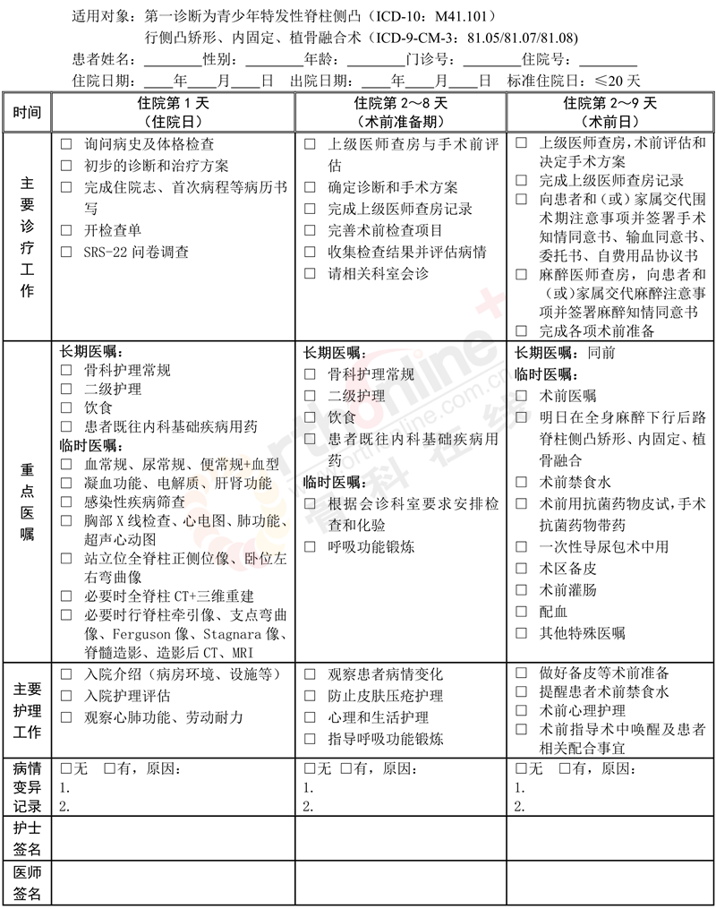
青少年特发性脊柱侧凸标准住院流程
(一)适用对象
第一诊断为青少年特发性脊柱侧凸(ICD-10:M41.101)。
行侧凸后路矫形术(ICD-9-CM-3:81.05/81.07/81.08)。
(二)诊断依据
根据《临床诊疗指南·骨科分册》(中华医学会编著,人民卫生出版社,2009)。
1.病史:患者发病年龄10~18岁,主诉多为肩背或腰部双侧不对称,隆起,可伴有腰背疼痛,可伴有心、肺功能受损。评价患者的健康状况及骨骼成熟程度,其母亲妊娠期的健康状况,妊娠初期3个月内有无服药史,怀孕分娩过程中有无并发症等;家族中其他人员脊柱畸形的情况。
2.体格检查:
(1)畸形情况描述:侧弯类型,双肩高度,剃刀背方向及高度(可使用Scoliometer测量顶椎区躯干旋转),胸廓外形,腰部对称情况,躯干偏移,C7~S1距离,身高、坐高,脊柱活动度;
(2)病因查体:皮肤的色素病变,背部有无毛发及囊性物,各个关节的活动性,完整的神经系统查体,测量双下肢绝对长度及相对长度,骨盆倾斜情况。
3.辅助检查:
(1)X线检查:需要拍摄站立位脊柱正侧位全长像、卧位左右弯曲像。必要时加拍牵引像、支点弯曲像,腰骶部畸形拍Ferguson像。畸形部位脊柱CT及三维重建,预计手术内固定。X线测量包括:端椎、顶椎、应用Cobb法测量侧弯度数、椎体旋转度的测定,Risser征、TRC测量;
(2)有神经症状者可选择行NCV、肌电图或其他神经电生理检查;必要时行脊髓造影、造影后CT或全脊柱MRI检查以鉴别其他类型脊柱侧凸;
(3)手术前可检查肺功能、心脏功能或血气分析检查等。
(三)选择治疗方案的依据
根据《临床诊疗指南·骨科分册》(中华医学会编著,人民卫生出版社,2009)。
1.诊断青少年特发性脊柱侧凸明确。建议使用Lenke分型或PUMC分型指导手术治疗。
2.手术治疗指征:
(1)支具治疗期间,侧凸仍然呈进行性加重,侧凸度数>40°,建议手术治疗;
(2)胸椎侧凸Cobb角>40°,患儿发育尚未成熟,随访发现Cobb角有增加趋势可进行手术;
(3)胸椎侧凸Cobb角>40°,伴进行性胸椎前凸,肺功能已受影响的患儿应当手术矫正;
(4)胸椎侧凸Cobb角>40°,发育成熟,随访发现侧凸有明显进展,应当手术治疗;
(5)侧凸度数>50°,即使发育虽已成熟,可考虑手术治疗;
(6)腰段或胸腰段侧凸Cobb角>35°,随访进行性加重,躯干失平衡及严重背痛的患儿应当手术矫正。
3.手术包括矫形和植骨融合。
4.无手术禁忌证。
(四)标准住院日为≤20天
(五)进入路径标准
1.第一诊断必须符合ICD-10:M41.101青少年特发性脊柱侧凸疾病编码。
2.当患者合并其他疾病,但住院期间不需要特殊处理也不影响第一诊断的临床路径流程实施时,可以进入路径。
(六)术前准备(术前评估)≤5天
1.必需的检查项目:
(1)血常规、血型(ABO血型+Rh因子)、尿常规+镜检;
(2)凝血功能检查、肝功能、肾功能、电解质检查、感染性疾病筛查(乙型肝炎,丙型肝炎,梅毒,艾滋病);
(2)胸部X线平片、心电图、心肺功能检查;
(3)骨科X线检查:站立位脊柱正侧位全长像、卧位左右弯曲像;
2.根据患者病情可选择的检查项目:
(1)畸形部位脊柱CT+三维重建;
(2)MRI;
(3)牵引像、支点弯曲像、Ferguson像;
(4)脊髓造影;
(5)神经电生理检查;
(6)血气分析,肺功能。
3.脊柱侧弯学会(SRS-22)问卷调查
(七)预防性抗菌药物选择与使用时机
1.按照《抗菌药物临床应用指导原则》(2015年版,人民卫生出版社)执行,并根据患者的病情决定抗菌药物的选择与使用时间。建议使用第一、二代头孢菌素,MRSA感染高发医疗机构的高危患者可用(去甲)万古霉素。
2.静脉输注应在皮肤切开前0.5~1小时内或麻醉开始时给药,在输注完毕后开始手术;万古霉素由于需输注较长时间,应在手术前1~2小时开始给药;手术时间较短(<2小时)时术前给药1次即可。如手术时间超过3小时或超过所用药物半衰期的2倍以上,或成人出血量超过1500ml,术中应追加1次。
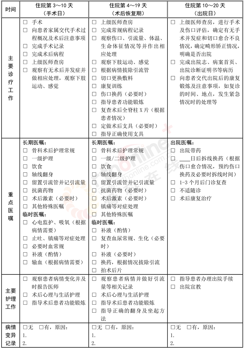
(八)手术日为入院第≤6天
1.麻醉方式:气管内插管全身麻醉,建议采用全凭静脉麻醉方式。
2.手术方式:脊柱侧凸矫形、后路矫形内固定,植骨融合,必要时行截骨术和胸廓成型术。
3.手术内植物:可根据患者具体情况选用椎弓根螺钉、椎板钩、椎弓根钩、横突钩、椎板下钢丝、连接棒、横连结、椎间融合器、自体骨、同种异体骨、人工骨。
4.术中用药:麻醉用药、抗菌药;建议使用氨甲环酸以减少出血;必要时使用激素(甲强龙、地塞米松)。
5.输血:根据术中情况决定是否使用自体血回输或输注血制品。
6.术中建议使用神经电生理功能监测或进行术中唤醒试验。
(九)术后住院恢复≤14天
1.必须复查的项目:血常规、站立位脊柱全长正侧位X线检查。
2.必要时复查的项目:凝血功能、电解质、肝肾功能、心肺功能、CT、MRI、感染炎症指标。
3.术后用药:
(1)抗菌药物使用:按照《抗菌药物临床应用指导原则》(2015年版,人民卫生出版社)执行,并根据患者的病情决定抗菌药物的选择与使用时间。建议使用第一、二代头孢菌素,MRSA感染高发医疗机构的高危患者可用(去甲)万古霉素;
(2)术后镇痛:参照《骨科常见疼痛的处理专家建议》(《中华骨科杂志》.2008年1月.28卷.1期);
(3)术后必要时使用激素:地塞米松、甲强龙等;
(4)根据患者具体情况选择使用预防并发症的药物。
4.术后必要时制作支具。
(十)出院标准
1.切口:愈合好,无感染征象,或可在门诊处理的未完全愈合切口。
2.无需要住院处理的并发症和合并症。
(十一)变异及原因分析
1.合并症:本病可能合并其他疾病,患者术前心肺功能障碍,术前准备及检查时间可能延长。患者术前存在神经功能障碍,如截瘫、不全瘫,术后恢复时间延长,可适当延长住院时间,但不以神经功能完全恢复为出院标准。
2.本病因畸形程度不同及发病年龄差异,可能需要分期手术治疗。
3.并发症:术后可能出现神经系统症状,需要延长治疗时间。
4.内植物选择:根据矫形方法选用不同内植物。
5.植骨融合选择:根据术中情况选用不同植骨材料及方法。
青少年特发性脊柱侧凸临床路径表单


